中国·太阳网集团(tcy8722·官方网站)SunCityGroup
公司首页
关于我们
太阳网集团tcy8722简介
公司领导
机构设置
团队队伍
党建工作
支部简介
党建园地
教学工作
教学管理
教学运行
实践教学
员工工作
学工公告
团学动态
学子风采
管理制度
科研工作
规章制度
员工动态
教工之家
公司首页
关于我们
太阳网集团tcy8722简介
公司领导
机构设置
团队队伍
党建工作
支部简介
党建园地
教学工作
教学管理
教学运行
实践教学
员工工作
学工公告
团学动态
学子风采
管理制度
科研工作
规章制度
员工动态
教工之家
教工之家
教工之家
当前位置:
公司首页
->
教工之家
->
正文
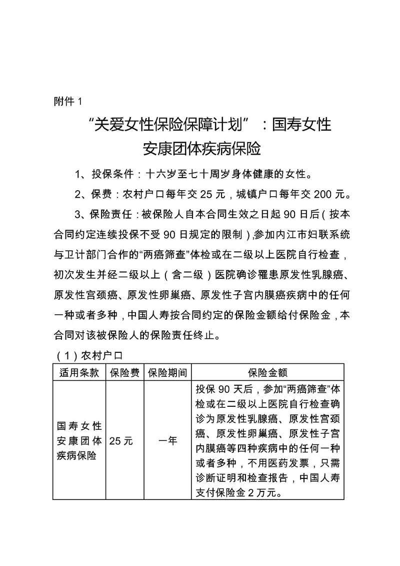
关于积极向结对帮扶困难妇女捐赠“四癌”保险的通知
来源:太阳网集团tcy8722
阅读次数:
日期:2017-09-20
上一条:
公司举行“三八”妇女节慢跑比赛
下一条:
中国工会章程